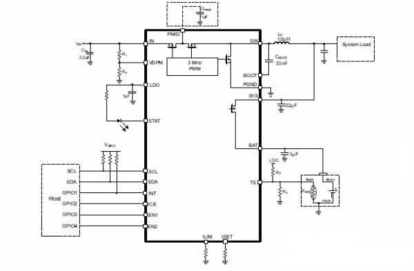
The bq24250, 1, 3 is a highly integrated single-cell Li-Ion battery charger and system power-path management device targeted for space-limited, portable applications with high capacity batteries. The single cell charger has a single input that operates from either a USB port or AC wall adapter for a versatile solution.
The power path management feature allows the bq24250, 1, 3 to power the system from a high efficiency DC/DC converter while simultaneously and independently charging the battery. The charger monitors the battery current at all times and reduces the charge current when the system load requires current above the input current limit.
This allows for proper charge termination and enables the system to run with a defective or absent battery pack. Additionally, this enables instant system turn-on even with a totally discharged battery or no battery. The powerpath management architecture also permits the battery to supplement the system current requirements when the adapter cannot deliver the peak system currents. This enables the use of a smaller adapter.
Selected Features
High-efficiency Switch-mode Charger with separate Power Path Start up Syste from Deeply Discharged or Missing Battery USB Charging Compliant Selectable Input Current Limit of 100 mA, 500 mA, 900m, 1.5 A, and 2 A BC1.2 Compatible D+, D- Detection

|