| 當前位置:首頁->方案設計 |
|
| L6235 三相BLDC馬達DMOS驅(qū)動方案 |
|
|
| 文章來源: 更新時間:2015/9/30 9:03:00 |
在線咨詢: |
| |
ST公司的L6235是集成了過流保護的3相DMOS馬達驅(qū)動器,包括3相DMOS橋,常關時間PWM電流控制器和用來驅(qū)動單端霍爾傳感器的譯碼邏輯,工作電壓8-52V,輸出峰值電流5.6A,工作頻率高達100kHz,具有多種保護功能.本文介紹了L6235主要特性,框圖,應用電路圖和應用電路材料清單,三相BLDC馬達驅(qū)動板EVAL6235PD主要特性,電路圖,材料清單和PCB設計圖.
The L6235 device is a DMOS fully integrated3-phase motor driver with overcurrent protection.Realized in BCD technology, the device combinesisolated DMOS power transistors with CMOS andbipolar circuits on the same chip.
The device includes all the circuitry needed todrive a 3-phase BLDC motor including: a 3-phaseDMOS bridge, a constant off time PWM currentcontroller and the decoding logic for single endedhall sensors that generates the requiredsequence for the power stage.Available in PowerDIP24 (20 + 2 + 2),PowerSO36 and SO24 (20 + 2 + 2) packages, the L6235 device features a non-dissipativeovercurrent protection on the high-side power MOSFETs and thermal shutdown.
L6235主要特性:
Operating supply voltage from 8 to 52 V
5.6 A output peak current (2.8 A DC)
RDS(ON) 0.3 typ. value at Tj = 25 ℃
Operating frequency up to 100 KHz
Non-dissipative overcurrent detection andprotection
Diagnostic output
Constant tOFF PWM current controller
Slow decay synchr. rectification
60° and 120° hall effect decoding logic
Brake function
Tachometer output for speed loop
Cross conduction protection
Thermal shutdown
Undervoltage lockout
Integrated fast freewheeling diodes

圖1.L6235框圖

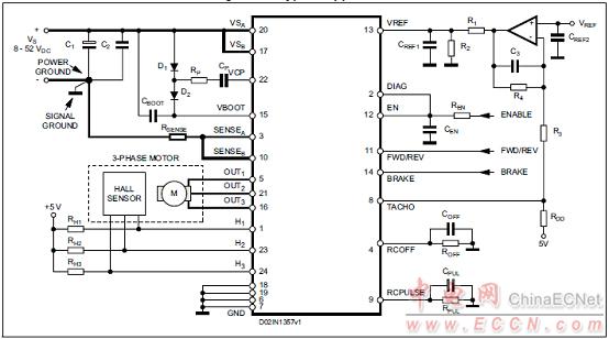
圖2.L6235應用電路圖
L6235應用電路圖材料清單:

三相BLDC馬達驅(qū)動板EVAL6235PD
The EVAL6235PD demonstration board is a fully integrated DMOS three-phase brushless DC motor driver.
Used in conjunction with the EVALPRACTISPIN interface board and practiSPIN software, the board provides an evaluation platform to test the features of the L6235 device. In particular, the board provides a means to evaluate the power dissipation performance of the IC in the PowerSO package.
An example of speed loop is implemented. The speed information is obtained by analog integration of the TACHO output. Fine tuning of external components is needed to fit application requirements.
The board is designed with a large GND area to minimize noise and optimize power dissipation.
馬達驅(qū)動板EVAL6235PD主要特性:
Operating supply voltage from 8 V to 52 V
5.6 A output peak current (2.8 ARMS)
Operating frequency up to 100 kHz
Non-dissipative overcurrent protection
Constant off-time PWM current controller
60° and 120° Hall effect decoding logic
Brake function
TACHO output for speed loop
Suitable for EVALPRACTISPIN control
Capable of running in stand-alone mode

圖3.馬達驅(qū)動板EVAL6235PD外形圖

圖4.馬達驅(qū)動板EVAL6235PD電路圖
馬達驅(qū)動板EVAL6235PD材料清單:


圖5.馬達驅(qū)動板EVAL6235PD PCB元件布局圖(頂層)

圖6.馬達驅(qū)動板EVAL6235PD PCB設計圖(頂層)

圖7.馬達驅(qū)動板EVAL6235PD PCB設計圖(底層) |
| |
|
|
|
|
|
| |
|
| |
|
|